Workflow Type: Galaxy
Classification and visualization of SSU, LSU sequences.
Associated Tutorial
This workflows is part of the tutorial MGnify v5.0 Amplicon Pipeline, available in the GTN
Features
- Includes a Galaxy Workflow Report
- Uses subworkflows
Thanks to...
Workflow Author(s): EMBL's European Bioinformatics Institute, Rand Zoabi, Paul Zierep
Tutorial Author(s): Rand Zoabi
Funder(s): German Competence Center Cloud Technologies for Data Management and Processing (de.KCD)
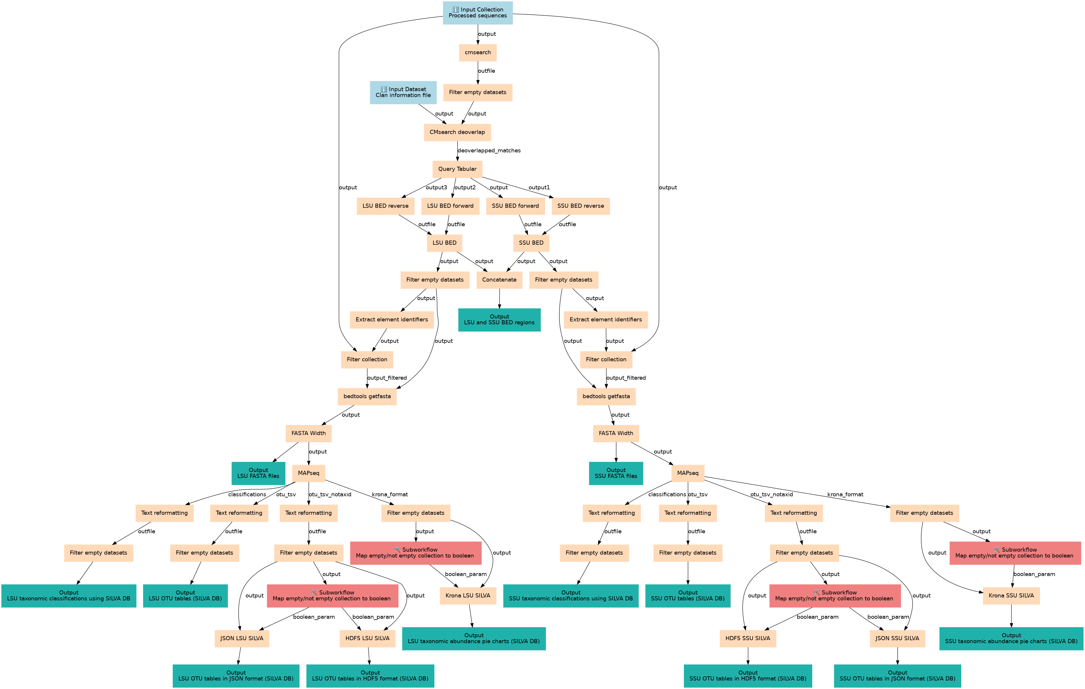
Inputs
| ID | Name | Description | Type |
|---|---|---|---|
| Clan information file | Clan information file | This file lists which models belong to the same clan. |
|
| Processed sequences | Processed sequences | Post quality control. |
|
Steps
| ID | Name | Description |
|---|---|---|
| 2 | cmsearch | toolshed.g2.bx.psu.edu/repos/bgruening/infernal/infernal_cmsearch/1.1.5+galaxy0 |
| 3 | Filter empty datasets | __FILTER_EMPTY_DATASETS__ |
| 4 | CMsearch deoverlap | toolshed.g2.bx.psu.edu/repos/rnateam/cmsearch_deoverlap/cmsearch_deoverlap/0.08+galaxy2 |
| 5 | Query Tabular | toolshed.g2.bx.psu.edu/repos/iuc/query_tabular/query_tabular/3.3.2 |
| 6 | SSU BED forward | toolshed.g2.bx.psu.edu/repos/bgruening/text_processing/tp_awk_tool/9.5+galaxy0 |
| 7 | SSU BED reverse | toolshed.g2.bx.psu.edu/repos/bgruening/text_processing/tp_awk_tool/9.5+galaxy0 |
| 8 | LSU BED forward | toolshed.g2.bx.psu.edu/repos/bgruening/text_processing/tp_awk_tool/9.5+galaxy0 |
| 9 | LSU BED reverse | toolshed.g2.bx.psu.edu/repos/bgruening/text_processing/tp_awk_tool/9.5+galaxy0 |
| 10 | SSU BED | toolshed.g2.bx.psu.edu/repos/devteam/concat/gops_concat_1/1.0.1 |
| 11 | LSU BED | toolshed.g2.bx.psu.edu/repos/devteam/concat/gops_concat_1/1.0.1 |
| 12 | Filter empty datasets | __FILTER_EMPTY_DATASETS__ |
| 13 | Filter empty datasets | __FILTER_EMPTY_DATASETS__ |
| 14 | Concatenate | toolshed.g2.bx.psu.edu/repos/devteam/concat/gops_concat_1/1.0.1 |
| 15 | Extract element identifiers | toolshed.g2.bx.psu.edu/repos/iuc/collection_element_identifiers/collection_element_identifiers/0.0.2 |
| 16 | Extract element identifiers | toolshed.g2.bx.psu.edu/repos/iuc/collection_element_identifiers/collection_element_identifiers/0.0.2 |
| 17 | Filter collection | __FILTER_FROM_FILE__ |
| 18 | Filter collection | __FILTER_FROM_FILE__ |
| 19 | bedtools getfasta | toolshed.g2.bx.psu.edu/repos/iuc/bedtools/bedtools_getfastabed/2.31.1+galaxy0 |
| 20 | bedtools getfasta | toolshed.g2.bx.psu.edu/repos/iuc/bedtools/bedtools_getfastabed/2.31.1+galaxy0 |
| 21 | FASTA Width | toolshed.g2.bx.psu.edu/repos/devteam/fasta_formatter/cshl_fasta_formatter/1.0.1+galaxy2 |
| 22 | FASTA Width | toolshed.g2.bx.psu.edu/repos/devteam/fasta_formatter/cshl_fasta_formatter/1.0.1+galaxy2 |
| 23 | MAPseq | toolshed.g2.bx.psu.edu/repos/iuc/mapseq/mapseq/2.1.1+galaxy0 |
| 24 | MAPseq | toolshed.g2.bx.psu.edu/repos/iuc/mapseq/mapseq/2.1.1+galaxy0 |
| 25 | Text reformatting | toolshed.g2.bx.psu.edu/repos/bgruening/text_processing/tp_awk_tool/9.5+galaxy0 |
| 26 | Text reformatting | toolshed.g2.bx.psu.edu/repos/bgruening/text_processing/tp_awk_tool/9.5+galaxy0 |
| 27 | Text reformatting | toolshed.g2.bx.psu.edu/repos/bgruening/text_processing/tp_awk_tool/9.5+galaxy0 |
| 28 | Filter empty datasets | __FILTER_EMPTY_DATASETS__ |
| 29 | Text reformatting | toolshed.g2.bx.psu.edu/repos/bgruening/text_processing/tp_awk_tool/9.5+galaxy0 |
| 30 | Text reformatting | toolshed.g2.bx.psu.edu/repos/bgruening/text_processing/tp_awk_tool/9.5+galaxy0 |
| 31 | Text reformatting | toolshed.g2.bx.psu.edu/repos/bgruening/text_processing/tp_awk_tool/9.5+galaxy0 |
| 32 | Filter empty datasets | __FILTER_EMPTY_DATASETS__ |
| 33 | Filter empty datasets | __FILTER_EMPTY_DATASETS__ |
| 34 | Filter empty datasets | __FILTER_EMPTY_DATASETS__ |
| 35 | Filter empty datasets | __FILTER_EMPTY_DATASETS__ |
| 36 | Map empty/not empty collection to boolean | n/a |
| 37 | Filter empty datasets | __FILTER_EMPTY_DATASETS__ |
| 38 | Filter empty datasets | __FILTER_EMPTY_DATASETS__ |
| 39 | Filter empty datasets | __FILTER_EMPTY_DATASETS__ |
| 40 | Map empty/not empty collection to boolean | n/a |
| 41 | Map empty/not empty collection to boolean | n/a |
| 42 | Krona SSU SILVA | toolshed.g2.bx.psu.edu/repos/crs4/taxonomy_krona_chart/taxonomy_krona_chart/2.7.1+galaxy0 |
| 43 | Map empty/not empty collection to boolean | n/a |
| 44 | Krona LSU SILVA | toolshed.g2.bx.psu.edu/repos/crs4/taxonomy_krona_chart/taxonomy_krona_chart/2.7.1+galaxy0 |
| 45 | HDF5 SSU SILVA | toolshed.g2.bx.psu.edu/repos/iuc/biom_convert/biom_convert/2.1.15+galaxy1 |
| 46 | JSON SSU SILVA | toolshed.g2.bx.psu.edu/repos/iuc/biom_convert/biom_convert/2.1.15+galaxy1 |
| 47 | HDF5 LSU SILVA | toolshed.g2.bx.psu.edu/repos/iuc/biom_convert/biom_convert/2.1.15+galaxy1 |
| 48 | JSON LSU SILVA | toolshed.g2.bx.psu.edu/repos/iuc/biom_convert/biom_convert/2.1.15+galaxy1 |
Outputs
| ID | Name | Description | Type |
|---|---|---|---|
| LSU and SSU BED regions | LSU and SSU BED regions | n/a |
|
| SSU FASTA files | SSU FASTA files | n/a |
|
| LSU FASTA files | LSU FASTA files | n/a |
|
| SSU taxonomic classifications using SILVA DB | SSU taxonomic classifications using SILVA DB | n/a |
|
| SSU OTU tables (SILVA DB) | SSU OTU tables (SILVA DB) | n/a |
|
| LSU taxonomic classifications using SILVA DB | LSU taxonomic classifications using SILVA DB | n/a |
|
| LSU OTU tables (SILVA DB) | LSU OTU tables (SILVA DB) | n/a |
|
| SSU taxonomic abundance pie charts (SILVA DB) | SSU taxonomic abundance pie charts (SILVA DB) | n/a |
|
| LSU taxonomic abundance pie charts (SILVA DB) | LSU taxonomic abundance pie charts (SILVA DB) | n/a |
|
| SSU OTU tables in HDF5 format (SILVA DB) | SSU OTU tables in HDF5 format (SILVA DB) | n/a |
|
| SSU OTU tables in JSON format (SILVA DB) | SSU OTU tables in JSON format (SILVA DB) | n/a |
|
| LSU OTU tables in HDF5 format (SILVA DB) | LSU OTU tables in HDF5 format (SILVA DB) | n/a |
|
| LSU OTU tables in JSON format (SILVA DB) | LSU OTU tables in JSON format (SILVA DB) | n/a |
|
Version History
Creators and SubmitterCreators
Not specifiedSubmitter
Discussion Channel
Tools
License
Activity
Views: 1741 Downloads: 254 Runs: 1
Created: 4th Aug 2025 at 14:16
AttributionsNone
Visit source
Run on Galaxy
master