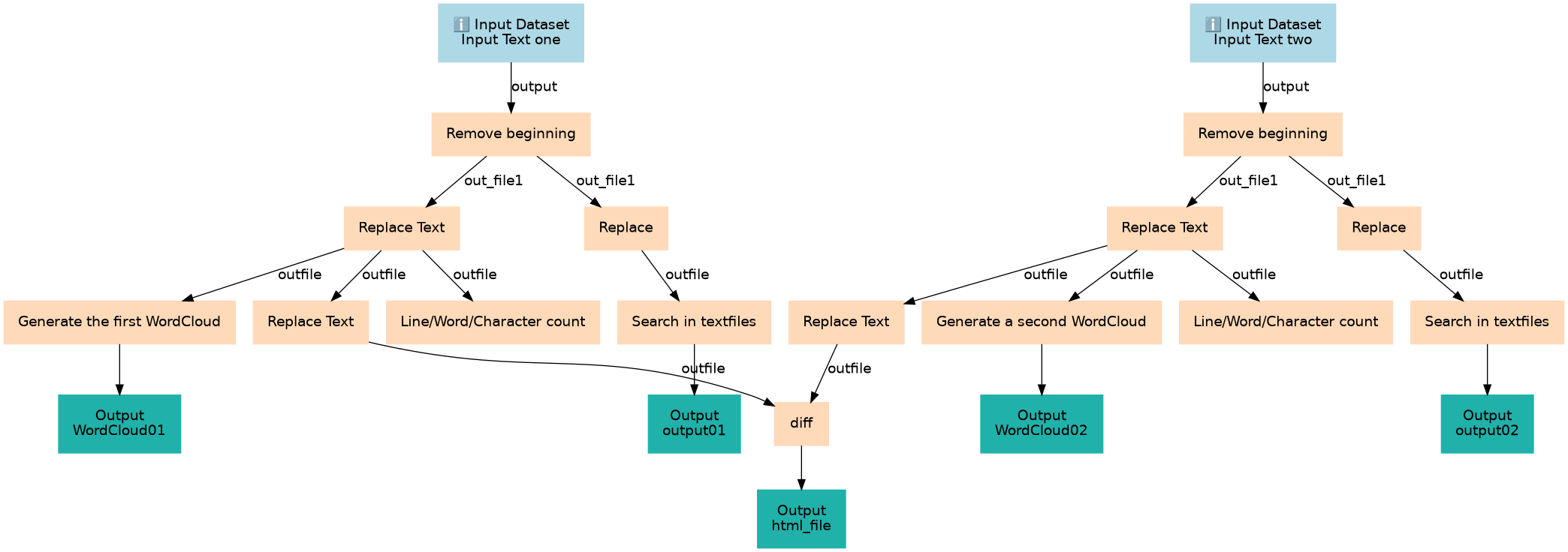
The workflow serves as a short introduction to Galaxy for users from the Humanities who mostly work with texts. The workflow compares two texts, visualises the differences with 'diff' and a wordcloud and extracts selected passaged for further analysis.
Associated Tutorial
This workflows is part of the tutorial Introduction to Digital Humanities in Galaxy, available in the GTN
Features
- Includes Galaxy Workflow Tests
- Includes a Galaxy Workflow Report
Thanks to...
Workflow Author(s): Daniela Schneider
Tutorial Author(s): Daniela Schneider, Rand Zoabi
Tutorial Contributor(s): Björn Grüning, Rand Zoabi, Daniela Schneider, Saskia Hiltemann
Funder(s): German Competence Center Cloud Technologies for Data Management and Processing (de.KCD)
Inputs
| ID | Name | Description | Type |
|---|---|---|---|
| Input Text one | Input Text one | Upload a text as a .txt file that you want to compare to another text. |
|
| Input Text two | Input Text two | Upload a second text as a .txt file that you want to compare to the first text. |
|
Steps
| ID | Name | Description |
|---|---|---|
| 2 | Remove beginning | Remove beginning1 |
| 3 | Remove beginning | Remove beginning1 |
| 4 | Replace Text | toolshed.g2.bx.psu.edu/repos/bgruening/text_processing/tp_replace_in_line/9.5+galaxy0 |
| 5 | Replace | toolshed.g2.bx.psu.edu/repos/bgruening/text_processing/tp_find_and_replace/9.5+galaxy2 |
| 6 | Replace Text | toolshed.g2.bx.psu.edu/repos/bgruening/text_processing/tp_replace_in_line/9.5+galaxy0 |
| 7 | Replace | toolshed.g2.bx.psu.edu/repos/bgruening/text_processing/tp_find_and_replace/9.5+galaxy2 |
| 8 | Line/Word/Character count | wc_gnu |
| 9 | Generate the first WordCloud | toolshed.g2.bx.psu.edu/repos/bgruening/wordcloud/wordcloud/1.9.4+galaxy2 |
| 10 | Replace Text | toolshed.g2.bx.psu.edu/repos/bgruening/text_processing/tp_replace_in_line/9.5+galaxy0 |
| 11 | Search in textfiles | toolshed.g2.bx.psu.edu/repos/bgruening/text_processing/tp_grep_tool/9.5+galaxy2 |
| 12 | Line/Word/Character count | wc_gnu |
| 13 | Generate a second WordCloud | toolshed.g2.bx.psu.edu/repos/bgruening/wordcloud/wordcloud/1.9.4+galaxy2 |
| 14 | Replace Text | toolshed.g2.bx.psu.edu/repos/bgruening/text_processing/tp_replace_in_line/9.5+galaxy0 |
| 15 | Search in textfiles | toolshed.g2.bx.psu.edu/repos/bgruening/text_processing/tp_grep_tool/9.5+galaxy2 |
| 16 | diff | toolshed.g2.bx.psu.edu/repos/bgruening/diff/diff/3.10+galaxy1 |
Outputs
| ID | Name | Description | Type |
|---|---|---|---|
| WordCloud01 | WordCloud01 | n/a |
|
| output01 | output01 | n/a |
|
| WordCloud02 | WordCloud02 | n/a |
|
| output02 | output02 | n/a |
|
| html_file | html_file | n/a |
|
Version History
Creators and SubmitterCreators
Not specifiedSubmitter
Views: 1638 Downloads: 281 Runs: 4
Created: 15th Sep 2025 at 14:12
Last updated: 1st Dec 2025 at 13:15
AttributionsNone
Visit source
Run on Galaxy
master
1.0