Reference-based RNA-Seq data analysis
Associated Tutorial
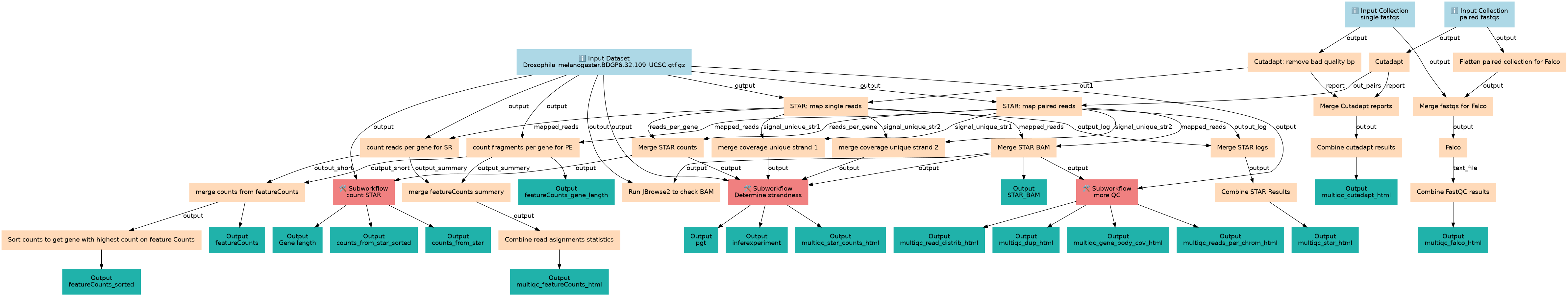
This workflows is part of the tutorial Reference-based RNA-Seq data analysis, available in the GTN
Features
- Includes Galaxy Workflow Tests
- Includes a Galaxy Workflow Report
- Uses Galaxy Workflow Comments
- Uses subworkflows
Thanks to...
Workflow Author(s): Bérénice Batut, Mallory Freeberg, Mo Heydarian, Anika Erxleben, Pavankumar Videm, Clemens Blank, Maria Doyle, Nicola Soranzo, Peter van Heusden, Lucille Delisle
Tutorial Author(s): Bérénice Batut, Mallory Freeberg, Mo Heydarian, Anika Erxleben, Pavankumar Videm, Clemens Blank, Maria Doyle, Nicola Soranzo, Peter van Heusden, Lucille Delisle
Tutorial Contributor(s): Helena Rasche, Clea Siguret, Wolfgang Maier, Pavankumar Videm, Bérénice Batut, Lucille Delisle, Björn Grüning, Nicola Soranzo, Hans-Rudolf Hotz, Cristóbal Gallardo, Saskia Hiltemann, Graeme Tyson, Maria Doyle, Amirhossein Naghsh Nilchi, Mehmet Tekman, Anika Erxleben, Simon Bray, Clemens Blank, Ekaterina Polkh, William Durand, Marius van den Beek, Niall Beard, Martin Čech, Armin Dadras, Florian Heyl
Funder(s): de.NBI
Inputs
| ID | Name | Description | Type |
|---|---|---|---|
| Drosophila_melanogaster.BDGP6.32.109_UCSC.gtf.gz | Drosophila_melanogaster.BDGP6.32.109_UCSC.gtf.gz | n/a |
|
| paired fastqs | paired fastqs | n/a |
|
| single fastqs | single fastqs | n/a |
|
Steps
| ID | Name | Description |
|---|---|---|
| 3 | Cutadapt: remove bad quality bp | toolshed.g2.bx.psu.edu/repos/lparsons/cutadapt/cutadapt/5.2+galaxy0 |
| 4 | Flatten paired collection for Falco | __FLATTEN__ |
| 5 | Cutadapt | toolshed.g2.bx.psu.edu/repos/lparsons/cutadapt/cutadapt/5.2+galaxy0 |
| 6 | STAR: map single reads | toolshed.g2.bx.psu.edu/repos/iuc/rgrnastar/rna_star/2.7.11b+galaxy0 |
| 7 | Merge fastqs for Falco | __MERGE_COLLECTION__ |
| 8 | Merge Cutadapt reports | __MERGE_COLLECTION__ |
| 9 | STAR: map paired reads | toolshed.g2.bx.psu.edu/repos/iuc/rgrnastar/rna_star/2.7.11b+galaxy0 |
| 10 | count reads per gene for SR | toolshed.g2.bx.psu.edu/repos/iuc/featurecounts/featurecounts/2.1.1+galaxy0 |
| 11 | Falco | toolshed.g2.bx.psu.edu/repos/iuc/falco/falco/1.2.4+galaxy0 |
| 12 | Combine cutadapt results | toolshed.g2.bx.psu.edu/repos/iuc/multiqc/multiqc/1.27+galaxy4 |
| 13 | Merge STAR logs | __MERGE_COLLECTION__ |
| 14 | Merge STAR counts | __MERGE_COLLECTION__ |
| 15 | Merge STAR BAM | __MERGE_COLLECTION__ |
| 16 | merge coverage unique strand 1 | __MERGE_COLLECTION__ |
| 17 | merge coverage unique strand 2 | __MERGE_COLLECTION__ |
| 18 | count fragments per gene for PE | toolshed.g2.bx.psu.edu/repos/iuc/featurecounts/featurecounts/2.1.1+galaxy0 |
| 19 | Combine FastQC results | toolshed.g2.bx.psu.edu/repos/iuc/multiqc/multiqc/1.27+galaxy4 |
| 20 | Combine STAR Results | toolshed.g2.bx.psu.edu/repos/iuc/multiqc/multiqc/1.27+galaxy4 |
| 21 | count STAR | n/a |
| 22 | Run JBrowse2 to check BAM | toolshed.g2.bx.psu.edu/repos/fubar/jbrowse2/jbrowse2/3.6.5+galaxy1 |
| 23 | more QC | n/a |
| 24 | Determine strandness | n/a |
| 25 | merge counts from featureCounts | __MERGE_COLLECTION__ |
| 26 | merge featureCounts summary | __MERGE_COLLECTION__ |
| 27 | Sort counts to get gene with highest count on feature Counts | toolshed.g2.bx.psu.edu/repos/bgruening/text_processing/tp_sort_header_tool/9.5+galaxy2 |
| 28 | Combine read asignments statistics | toolshed.g2.bx.psu.edu/repos/iuc/multiqc/multiqc/1.27+galaxy4 |
Outputs
| ID | Name | Description | Type |
|---|---|---|---|
| multiqc_cutadapt_html | multiqc_cutadapt_html | n/a |
|
| STAR_BAM | STAR_BAM | n/a |
|
| featureCounts_gene_length | featureCounts_gene_length | n/a |
|
| multiqc_falco_html | multiqc_falco_html | n/a |
|
| multiqc_star_html | multiqc_star_html | n/a |
|
| counts_from_star_sorted | counts_from_star_sorted | n/a |
|
| counts_from_star | counts_from_star | n/a |
|
| Gene length | Gene length | n/a |
|
| multiqc_gene_body_cov_html | multiqc_gene_body_cov_html | n/a |
|
| multiqc_reads_per_chrom_html | multiqc_reads_per_chrom_html | n/a |
|
| multiqc_read_distrib_html | multiqc_read_distrib_html | n/a |
|
| multiqc_dup_html | multiqc_dup_html | n/a |
|
| inferexperiment | inferexperiment | n/a |
|
| multiqc_star_counts_html | multiqc_star_counts_html | n/a |
|
| pgt | pgt | n/a |
|
| featureCounts | featureCounts | n/a |
|
| featureCounts_sorted | featureCounts_sorted | n/a |
|
| multiqc_featureCounts_html | multiqc_featureCounts_html | n/a |
|
Version History
Creators and SubmitterCreators
Not specifiedSubmitter
Views: 2668 Downloads: 457 Runs: 5
Created: 2nd Jun 2025 at 11:06
Last updated: 15th Dec 2025 at 13:16
Tags
AttributionsNone
Visit source
Run on Galaxy
master
7.0