Predict variants and drug resistance from M. tuberculosis sequence samples (Illumina)
Associated Tutorial
This workflows is part of the tutorial M. tuberculosis Variant Analysis, available in the GTN
Features
- Includes Galaxy Workflow Tests
- Includes a Galaxy Workflow Report
Thanks to...
Workflow Author(s): Peter van Heusden, Tristan Reynolds
Tutorial Author(s): Peter van Heusden, Simon Gladman, Thoba Lose
Tutorial Contributor(s): Tristan Reynolds, Helena Rasche, Linelle Abueg, Wolfgang Maier, Saskia Hiltemann, Cristóbal Gallardo, Björn Grüning, Bérénice Batut, Peter van Heusden, Anthony Bretaudeau, Mélanie Petera
Funder(s): The University of Melbourne, Melbourne Bioinformatics, Australian BioCommons
Inputs
| ID | Name | Description | Type |
|---|---|---|---|
| Additional BWA-MEM options | Additional BWA-MEM options | Increasing the minimum seed length (-k) parameter can help eliminate matches from contaminants. If used this should be set to 2/3rds of the read length, i.e. the string "-k 100" should be used for 150 base pair reads |
|
| Minimum depth of coverage | Minimum depth of coverage | Minimum depth of coverage for a position on the genome |
|
| Minimum variant allele frequency | Minimum variant allele frequency | Minimum proportion of reads that must support a variant for it to be called |
|
| Reads | Reads | List of paired Illumina reads (set format to fastqsanger or fastqsanger.gz as appropriate) |
|
| Reference Genome | Reference Genome | M. tuberculosis reference genome (must be in H37Rv coordinates. The M. tuberculosis inferred ancestral genome is recommended) |
|
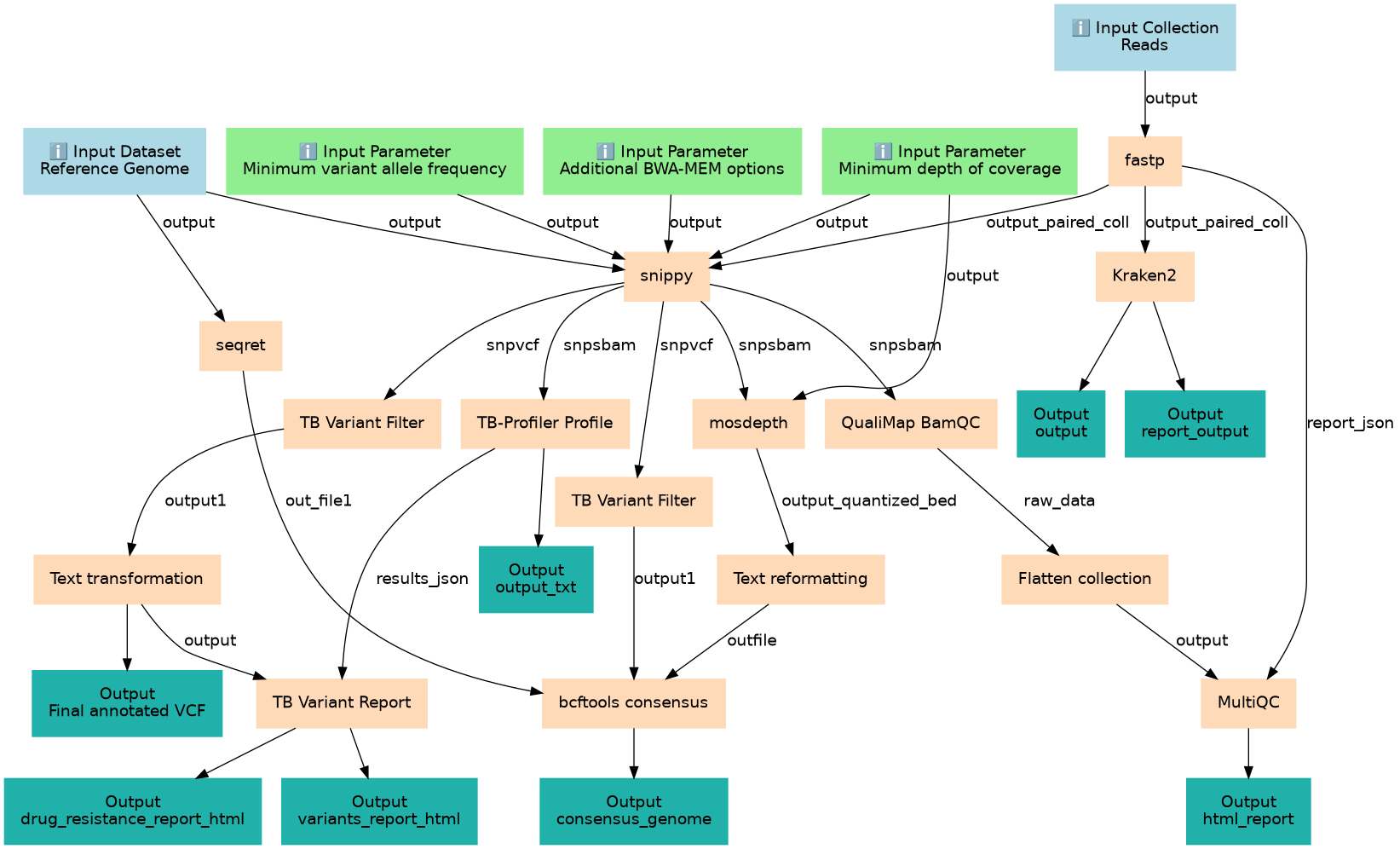
Steps
| ID | Name | Description |
|---|---|---|
| 5 | fastp | toolshed.g2.bx.psu.edu/repos/iuc/fastp/fastp/1.0.1+galaxy3 |
| 6 | seqret | toolshed.g2.bx.psu.edu/repos/devteam/emboss_5/EMBOSS: seqret84/5.0.0 |
| 7 | Kraken2 | toolshed.g2.bx.psu.edu/repos/iuc/kraken2/kraken2/2.17.1+galaxy0 |
| 8 | snippy | toolshed.g2.bx.psu.edu/repos/iuc/snippy/snippy/4.6.0+galaxy0 |
| 9 | TB Variant Filter | toolshed.g2.bx.psu.edu/repos/iuc/tb_variant_filter/tb_variant_filter/0.4.0+galaxy0 |
| 10 | TB Variant Filter | toolshed.g2.bx.psu.edu/repos/iuc/tb_variant_filter/tb_variant_filter/0.4.0+galaxy0 |
| 11 | QualiMap BamQC | toolshed.g2.bx.psu.edu/repos/iuc/qualimap_bamqc/qualimap_bamqc/2.3+galaxy0 |
| 12 | TB-Profiler Profile | toolshed.g2.bx.psu.edu/repos/iuc/tbprofiler/tb_profiler_profile/6.6.4+galaxy0 |
| 13 | mosdepth | toolshed.g2.bx.psu.edu/repos/iuc/mosdepth/mosdepth/0.3.12+galaxy0 |
| 14 | Text transformation | toolshed.g2.bx.psu.edu/repos/bgruening/text_processing/tp_sed_tool/9.5+galaxy2 |
| 15 | Flatten collection | __FLATTEN__ |
| 16 | Text reformatting | bcftools consensus requires a region file of low coverage regions in 1 based coordinates, mosdepth produces one in BED format with LOW and PASS for low coverage and non-low coverage regions. This converts from the one format to the other. toolshed.g2.bx.psu.edu/repos/bgruening/text_processing/tp_awk_tool/9.5+galaxy2 |
| 17 | TB Variant Report | toolshed.g2.bx.psu.edu/repos/iuc/tbvcfreport/tbvcfreport/1.0.1+galaxy0 |
| 18 | MultiQC | toolshed.g2.bx.psu.edu/repos/iuc/multiqc/multiqc/1.27+galaxy4 |
| 19 | bcftools consensus | Compute consensus genome with single nucleotide variants inserted, suitable for use in building a phylogeny toolshed.g2.bx.psu.edu/repos/iuc/bcftools_consensus/bcftools_consensus/1.15.1+galaxy4 |
Outputs
| ID | Name | Description | Type |
|---|---|---|---|
| output | output | n/a |
|
| report_output | report_output | n/a |
|
| output_txt | output_txt | n/a |
|
| Final annotated VCF | Final annotated VCF | n/a |
|
| variants_report_html | variants_report_html | n/a |
|
| drug_resistance_report_html | drug_resistance_report_html | n/a |
|
| html_report | html_report | n/a |
|
| consensus_genome | consensus_genome | n/a |
|
Version History
Creators and SubmitterCreators
Not specifiedSubmitter
Views: 2492 Downloads: 364 Runs: 2
Created: 2nd Jun 2025 at 11:02
Last updated: 12th Jan 2026 at 13:17
Tags
AttributionsNone
Visit source
Run on Galaxy
master
7.0