Workflow Type: Galaxy
This workflow creates an count matrix anndata file given 10x scATAC-seq data.
Associated Tutorial
This workflows is part of the tutorial Pre-processing of 10X Single-Cell ATAC-seq Datasets, available in the GTN
Features
- Includes Galaxy Workflow Tests
- Includes a Galaxy Workflow Report
Thanks to...
Workflow Author(s): Pavankumar Videm
Tutorial Author(s): Pavankumar Videm
Tutorial Contributor(s): Cristóbal Gallardo, Pavankumar Videm, Björn Grüning, Helena Rasche, Mehmet Tekman, Wendi Bacon, Timon Schlegel, Marisa Loach
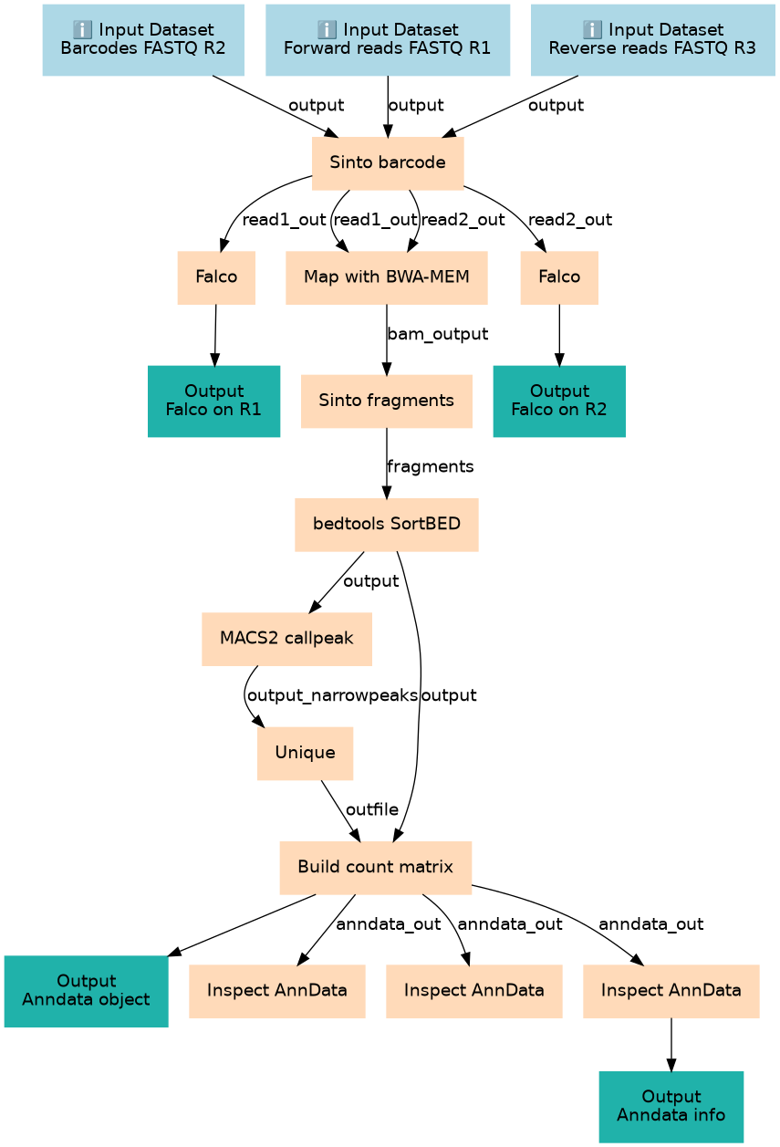
Inputs
| ID | Name | Description | Type |
|---|---|---|---|
| Barcodes FASTQ (R2) | Barcodes FASTQ (R2) | FASTQ containing all cell barcode sequences, usually R2. Please check the sequence lengths before selecting the correct file. |
|
| Forward reads FASTQ (R1) | Forward reads FASTQ (R1) | FASTQ containing forward reads, usually R1. Please check the sequence lengths before selecting the correct file. |
|
| Reverse reads FASTQ (R3) | Reverse reads FASTQ (R3) | FASTQ containing reverse reads, usually R3. Please check the sequence lengths before selecting the correct file. |
|
Steps
| ID | Name | Description |
|---|---|---|
| 3 | Sinto barcode | toolshed.g2.bx.psu.edu/repos/iuc/sinto_barcode/sinto_barcode/0.10.1+galaxy0 |
| 4 | Falco | toolshed.g2.bx.psu.edu/repos/iuc/falco/falco/1.2.4+galaxy0 |
| 5 | Map with BWA-MEM | toolshed.g2.bx.psu.edu/repos/devteam/bwa/bwa_mem/0.7.19 |
| 6 | Falco | toolshed.g2.bx.psu.edu/repos/iuc/falco/falco/1.2.4+galaxy0 |
| 7 | Sinto fragments | toolshed.g2.bx.psu.edu/repos/iuc/sinto_fragments/sinto_fragments/0.10.1+galaxy0 |
| 8 | bedtools SortBED | toolshed.g2.bx.psu.edu/repos/iuc/bedtools/bedtools_sortbed/2.31.1+galaxy0 |
| 9 | MACS2 callpeak | toolshed.g2.bx.psu.edu/repos/iuc/macs2/macs2_callpeak/2.2.9.1+galaxy0 |
| 10 | Unique | toolshed.g2.bx.psu.edu/repos/bgruening/text_processing/tp_sorted_uniq/9.5+galaxy2 |
| 11 | Build count matrix | toolshed.g2.bx.psu.edu/repos/iuc/episcanpy_build_matrix/episcanpy_build_matrix/0.3.2+galaxy1 |
| 12 | Inspect AnnData | toolshed.g2.bx.psu.edu/repos/iuc/anndata_inspect/anndata_inspect/0.10.9+galaxy1 |
| 13 | Inspect AnnData | toolshed.g2.bx.psu.edu/repos/iuc/anndata_inspect/anndata_inspect/0.10.9+galaxy1 |
| 14 | Inspect AnnData | toolshed.g2.bx.psu.edu/repos/iuc/anndata_inspect/anndata_inspect/0.10.9+galaxy1 |
Outputs
| ID | Name | Description | Type |
|---|---|---|---|
| Falco on R1 | Falco on R1 | n/a |
|
| Falco on R2 | Falco on R2 | n/a |
|
| Anndata object | Anndata object | n/a |
|
| Anndata info | Anndata info | n/a |
|
Version History
Creators and SubmitterCreators
Not specifiedSubmitter
Discussion Channel
Activity
Views: 2440 Downloads: 391 Runs: 1
Created: 2nd Jun 2025 at 10:56
Last updated: 20th Oct 2025 at 14:14
Tags
AttributionsNone
Visit source
Run on Galaxy
master
1.0