Workflow Type: Galaxy

Fgenesh Annotation - TSI Workflow Description

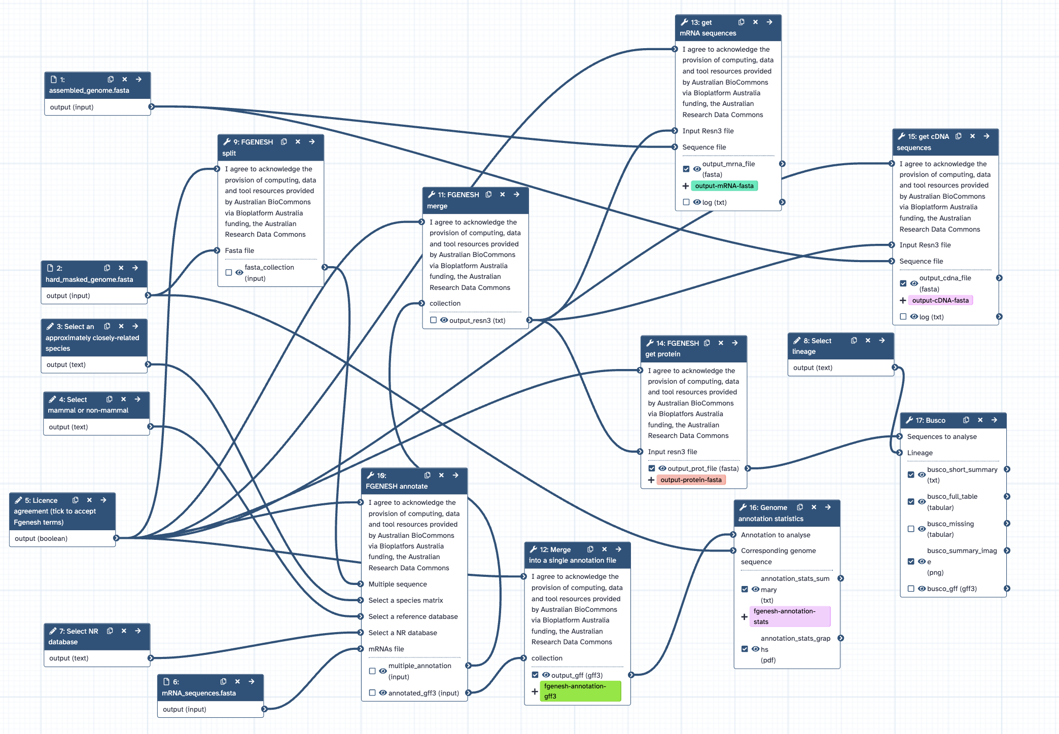
Overview

One of a series of workflows to annotate a genome, tagged TSI-annotation. Based on command-line code by Luke Silver, converted into Galaxy Australia workflows.

Workflow Sequence

Run in this order:

  • Repeat masking
  • RNAseq QC and read trimming
  • Find transcripts
  • Combine transcripts
  • Extract transcripts
  • Convert formats
  • Fgenesh annotation (this workflow)

Inputs Required

Files uploaded by the user:

  • assembled_genome.fasta — the assembled genome
  • hard_masked_genome.fasta — hard repeat-masked genome
  • mRNA_sequences.fasta — known mRNAs in Fgenesh header format (typically the output of the upstream "Convert formats" workflow). Optional — see "Running without mRNA" below.

Selected at runtime (dropdowns / tick-boxes, not uploads):

  • Closely-related species (Fgenesh species matrix, from those installed on Galaxy Australia)
  • Mammal or non-mammal
  • NR database (for Fgenesh get proteins)
  • BUSCO lineage
  • Licence agreement (tick to accept Fgenesh terms)

Running without mRNA

If no known mRNA sequences are available, edit the Fgenesh-annotate step's mRNA option to "no" and disconnect the mRNA input.

Processing Steps

Splits the input genomes into single sequences (to reduce runtime), annotates each with Fgenesh++, and merges the outputs.

Outputs

  • Genome annotation (GFF3)
  • Annotation stats
  • FASTA files of mRNAs, cDNAs and proteins
  • BUSCO report of proteins

Key Note

The sequences passed to the mRNA/cDNA extraction tools are the unmasked assembly; there may be situations where the masked version is preferable.

Inputs

ID Name Description Type
Select an approximately closely-related species Select an approximately closely-related species n/a
  • string
Select lineage Select lineage n/a
  • string
Select mammal or non-mammal Select mammal or non-mammal n/a
  • string
assembled_genome.fasta assembled_genome.fasta n/a
  • File
hard_masked_genome.fasta hard_masked_genome.fasta n/a
  • File

Steps

ID Name Description
5 FGENESH split fgenesh_split
6 FGENESH split fgenesh_split
7 FGENESH annotate fgenesh_annotate
8 FGENESH merge fgenesh_merge
9 Merge into a single annotation file fgenesh_merge
10 get mRNA sequences fgenesh_get_mrnas_gc
11 FGENESH get protein fgenesh_get_proteins
12 get cDNA sequences fgenesh_get_mrnas_gc
13 Genome annotation statistics toolshed.g2.bx.psu.edu/repos/iuc/jcvi_gff_stats/jcvi_gff_stats/0.8.4
14 Busco toolshed.g2.bx.psu.edu/repos/iuc/busco/busco/5.5.0+galaxy0

Outputs

ID Name Description Type
output_gff output_gff n/a
  • File
output_mrna_file output_mrna_file n/a
  • File
output_prot_file output_prot_file n/a
  • File
output_cdna_file output_cdna_file n/a
  • File

Version History

Version 3.2 (latest) Created 18th Apr 2026 at 11:50 by Anna Syme

Shortened the licence-agreement parameter input label from the full BioCommons acknowledgement text to "Licence agreement (tick to accept Fgenesh terms)" to tidy the workflow diagram. Updated the workflow description to accurately list inputs (assembled_genome.fasta, hard_masked_genome.fasta, mRNA_sequences.fasta) and clarify that species matrix, NR database and BUSCO lineage are dropdown selections rather than uploaded files. No functional changes; .ga steps and tool versions unchanged from Version 3.1.


Frozen Version-3.2 af61f4b

Version 3.1 Created 18th Apr 2026 at 11:21 by Anna Syme

Fixed: added license_agreements input, mRNA_sequences.fasta input, updated fgenesh_annotate/fgenesh_get_proteins to v2024.2+galaxy1. Tested on S. cerevisiae (BUSCO C:84.0%).


Frozen Version-3.1 fe9c08f

Version 3 Created 17th Nov 2024 at 23:41 by Anna Syme

Changes made 13 Nov 2024: Added correct input files and connected them to the split steps. Added inputs for db selections in the annotation step. Added lineage input to Busco. Added genome annotation stats derived from gff3 output. Connected in assembly.fasta sequences to "get mRNA/cDNA" tools. Expanded this information text and clarified the need for .cdna .pro and .dat files as input.


Frozen Version-3 fe9c08f

Version 2.2 Created 18th Jun 2024 at 10:46 by Anna Syme

Adding .ga file


Frozen Version-2.2 76451e8

Version 2.1 Created 18th Jun 2024 at 10:08 by Anna Syme

add updated workflow image


Frozen Version-2.1 3cebff9

Version 2 Created 18th Jun 2024 at 09:56 by Anna Syme

Updated some labelling for clarity


Frozen Version-2 1b30a7e

Version 1 (earliest) Created 8th May 2024 at 08:28 by Anna Syme

Initial commit


Frozen Version-1 1b30a7e
help Creators and Submitter
Creator
  • Luke Silver
Submitter
Citation
Silver, L. (2026). Fgenesh annotation -TSI. WorkflowHub. https://doi.org/10.48546/WORKFLOWHUB.WORKFLOW.881.7
Activity

Views: 9327   Downloads: 2485   Runs: 13

Created: 8th May 2024 at 08:28

Last updated: 18th Apr 2026 at 11:56

help Attributions

None

Total size: 993 KB
Powered by
(v.1.17.3)
Copyright © 2008 - 2026 The University of Manchester and HITS gGmbH