Associated Tutorial
This workflows is part of the tutorial Formation of the Super-Structures on the Inactive X, available in the GTN
Features
- Includes Galaxy Workflow Tests
- Includes a Galaxy Workflow Report
Thanks to...
Workflow Author(s): Friederike Dündar, Anika Erxleben, Bérénice Batut, Vivek Bhardwaj, Fidel Ramirez, Leily Rabbani, Pavankumar Videm, Tristan Reynolds
Tutorial Author(s): Friederike Dündar, Anika Erxleben, Bérénice Batut, Vivek Bhardwaj, Fidel Ramirez, Leily Rabbani, Pavankumar Videm
Tutorial Contributor(s): Helena Rasche, Tristan Reynolds, Saskia Hiltemann, Björn Grüning, Anup Kumar, Pavankumar Videm, Cristóbal Gallardo, Bérénice Batut, Gildas Le Corguillé, Florian Heyl, Joachim Wolff, Leily Rabbani, Martin Čech, Armin Dadras
Funder(s): ELIXIR Europe, de.NBI, University of Freiburg, The University of Melbourne, Melbourne Bioinformatics, Australian BioCommons
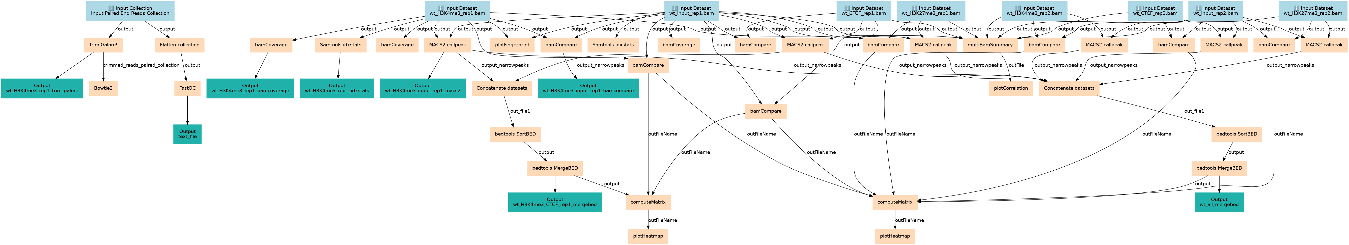
Inputs
| ID | Name | Description | Type |
|---|---|---|---|
| Input Paired End Reads Collection | Input Paired End Reads Collection | n/a |
|
| wt_CTCF_rep1.bam | wt_CTCF_rep1.bam | n/a |
|
| wt_CTCF_rep2.bam | wt_CTCF_rep2.bam | n/a |
|
| wt_H3K27me3_rep1.bam | wt_H3K27me3_rep1.bam | n/a |
|
| wt_H3K27me3_rep2.bam | wt_H3K27me3_rep2.bam | n/a |
|
| wt_H3K4me3_rep1.bam | wt_H3K4me3_rep1.bam | n/a |
|
| wt_H3K4me3_rep2.bam | wt_H3K4me3_rep2.bam | n/a |
|
| wt_input_rep1.bam | wt_input_rep1.bam | n/a |
|
| wt_input_rep2.bam | wt_input_rep2.bam | n/a |
|
Steps
| ID | Name | Description |
|---|---|---|
| 9 | Trim Galore! | toolshed.g2.bx.psu.edu/repos/bgruening/trim_galore/trim_galore/0.6.7+galaxy0 |
| 10 | Flatten collection | __FLATTEN__ |
| 11 | Samtools idxstats | toolshed.g2.bx.psu.edu/repos/devteam/samtools_idxstats/samtools_idxstats/2.0.4 |
| 12 | bamCoverage | toolshed.g2.bx.psu.edu/repos/bgruening/deeptools_bam_coverage/deeptools_bam_coverage/3.5.1.0.0 |
| 13 | bamCoverage | toolshed.g2.bx.psu.edu/repos/bgruening/deeptools_bam_coverage/deeptools_bam_coverage/3.5.1.0.0 |
| 14 | bamCoverage | toolshed.g2.bx.psu.edu/repos/bgruening/deeptools_bam_coverage/deeptools_bam_coverage/3.5.1.0.0 |
| 15 | Samtools idxstats | toolshed.g2.bx.psu.edu/repos/devteam/samtools_idxstats/samtools_idxstats/2.0.4 |
| 16 | plotFingerprint | toolshed.g2.bx.psu.edu/repos/bgruening/deeptools_plot_fingerprint/deeptools_plot_fingerprint/3.5.1.0.0 |
| 17 | bamCompare | toolshed.g2.bx.psu.edu/repos/bgruening/deeptools_bam_compare/deeptools_bam_compare/3.5.1.0.0 |
| 18 | MACS2 callpeak | toolshed.g2.bx.psu.edu/repos/iuc/macs2/macs2_callpeak/2.2.7.1+galaxy0 |
| 19 | bamCompare | toolshed.g2.bx.psu.edu/repos/bgruening/deeptools_bam_compare/deeptools_bam_compare/3.5.1.0.0 |
| 20 | bamCompare | toolshed.g2.bx.psu.edu/repos/bgruening/deeptools_bam_compare/deeptools_bam_compare/3.5.1.0.0 |
| 21 | MACS2 callpeak | toolshed.g2.bx.psu.edu/repos/iuc/macs2/macs2_callpeak/2.2.7.1+galaxy0 |
| 22 | bamCompare | toolshed.g2.bx.psu.edu/repos/bgruening/deeptools_bam_compare/deeptools_bam_compare/3.5.1.0.0 |
| 23 | bamCompare | toolshed.g2.bx.psu.edu/repos/bgruening/deeptools_bam_compare/deeptools_bam_compare/3.5.1.0.0 |
| 24 | MACS2 callpeak | toolshed.g2.bx.psu.edu/repos/iuc/macs2/macs2_callpeak/2.2.7.1+galaxy0 |
| 25 | bamCompare | toolshed.g2.bx.psu.edu/repos/bgruening/deeptools_bam_compare/deeptools_bam_compare/3.5.1.0.0 |
| 26 | MACS2 callpeak | toolshed.g2.bx.psu.edu/repos/iuc/macs2/macs2_callpeak/2.2.7.1+galaxy0 |
| 27 | bamCompare | toolshed.g2.bx.psu.edu/repos/bgruening/deeptools_bam_compare/deeptools_bam_compare/3.5.1.0.0 |
| 28 | MACS2 callpeak | toolshed.g2.bx.psu.edu/repos/iuc/macs2/macs2_callpeak/2.2.7.1+galaxy0 |
| 29 | multiBamSummary | toolshed.g2.bx.psu.edu/repos/bgruening/deeptools_multi_bam_summary/deeptools_multi_bam_summary/3.5.1.0.0 |
| 30 | bamCompare | toolshed.g2.bx.psu.edu/repos/bgruening/deeptools_bam_compare/deeptools_bam_compare/3.5.1.0.0 |
| 31 | MACS2 callpeak | toolshed.g2.bx.psu.edu/repos/iuc/macs2/macs2_callpeak/2.2.7.1+galaxy0 |
| 32 | Bowtie2 | toolshed.g2.bx.psu.edu/repos/devteam/bowtie2/bowtie2/2.5.4+galaxy0 |
| 33 | FastQC | toolshed.g2.bx.psu.edu/repos/devteam/fastqc/fastqc/0.74+galaxy1 |
| 34 | Concatenate datasets | cat1 |
| 35 | plotCorrelation | toolshed.g2.bx.psu.edu/repos/bgruening/deeptools_plot_correlation/deeptools_plot_correlation/3.5.1.0.0 |
| 36 | Concatenate datasets | cat1 |
| 37 | bedtools SortBED | toolshed.g2.bx.psu.edu/repos/iuc/bedtools/bedtools_sortbed/2.30.0+galaxy2 |
| 38 | bedtools SortBED | toolshed.g2.bx.psu.edu/repos/iuc/bedtools/bedtools_sortbed/2.30.0+galaxy2 |
| 39 | bedtools MergeBED | toolshed.g2.bx.psu.edu/repos/iuc/bedtools/bedtools_mergebed/2.30.0 |
| 40 | bedtools MergeBED | toolshed.g2.bx.psu.edu/repos/iuc/bedtools/bedtools_mergebed/2.30.0 |
| 41 | computeMatrix | toolshed.g2.bx.psu.edu/repos/bgruening/deeptools_compute_matrix/deeptools_compute_matrix/3.5.1.0.0 |
| 42 | computeMatrix | toolshed.g2.bx.psu.edu/repos/bgruening/deeptools_compute_matrix/deeptools_compute_matrix/3.5.1.0.0 |
| 43 | plotHeatmap | toolshed.g2.bx.psu.edu/repos/bgruening/deeptools_plot_heatmap/deeptools_plot_heatmap/3.5.1.0.1 |
| 44 | plotHeatmap | toolshed.g2.bx.psu.edu/repos/bgruening/deeptools_plot_heatmap/deeptools_plot_heatmap/3.5.1.0.1 |
Outputs
| ID | Name | Description | Type |
|---|---|---|---|
| wt_H3K4me3_rep1_trim_galore | wt_H3K4me3_rep1_trim_galore | n/a |
|
| wt_H3K4me3_rep1_bamcoverage | wt_H3K4me3_rep1_bamcoverage | n/a |
|
| wt_H3K4me3_rep1_idxstats | wt_H3K4me3_rep1_idxstats | n/a |
|
| wt_H3K4me3_input_rep1_macs2 | wt_H3K4me3_input_rep1_macs2 | n/a |
|
| wt_H3K4me3_input_rep1_bamcompare | wt_H3K4me3_input_rep1_bamcompare | n/a |
|
| text_file | text_file | n/a |
|
| wt_H3K4me3_CTCF_rep1_mergebed | wt_H3K4me3_CTCF_rep1_mergebed | n/a |
|
| wt_all_mergebed | wt_all_mergebed | n/a |
|
Version History
Creators and SubmitterCreators
Not specifiedSubmitter
Views: 2274 Downloads: 350 Runs: 0
Created: 2nd Jun 2025 at 11:01
Last updated: 22nd Dec 2025 at 13:14
Tags
AttributionsNone
Visit source
Run on Galaxy
master
5.0