Workflow Type: Galaxy
Visualize and filter scATAC-seq anndata to produce a high quality count matrix
Associated Tutorial
This workflows is part of the tutorial Pre-processing of 10X Single-Cell ATAC-seq Datasets, available in the GTN
Features
- Includes Galaxy Workflow Tests
- Includes a Galaxy Workflow Report
Thanks to...
Workflow Author(s): Pavankumar Videm
Tutorial Author(s): Pavankumar Videm
Tutorial Contributor(s): Cristóbal Gallardo, Pavankumar Videm, Björn Grüning, Helena Rasche, Mehmet Tekman, Wendi Bacon, Timon Schlegel, Marisa Loach
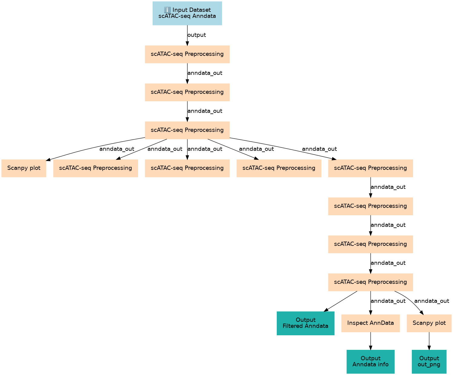
Inputs
| ID | Name | Description | Type |
|---|---|---|---|
| scATAC-seq Anndata | scATAC-seq Anndata | scATAC Anndata with cells x peaks |
|
Steps
| ID | Name | Description |
|---|---|---|
| 1 | scATAC-seq Preprocessing | toolshed.g2.bx.psu.edu/repos/iuc/episcanpy_preprocess/episcanpy_preprocess/0.3.2+galaxy1 |
| 2 | scATAC-seq Preprocessing | toolshed.g2.bx.psu.edu/repos/iuc/episcanpy_preprocess/episcanpy_preprocess/0.3.2+galaxy1 |
| 3 | scATAC-seq Preprocessing | toolshed.g2.bx.psu.edu/repos/iuc/episcanpy_preprocess/episcanpy_preprocess/0.3.2+galaxy1 |
| 4 | Scanpy plot | toolshed.g2.bx.psu.edu/repos/iuc/scanpy_plot/scanpy_plot/1.10.2+galaxy2 |
| 5 | scATAC-seq Preprocessing | toolshed.g2.bx.psu.edu/repos/iuc/episcanpy_preprocess/episcanpy_preprocess/0.3.2+galaxy1 |
| 6 | scATAC-seq Preprocessing | toolshed.g2.bx.psu.edu/repos/iuc/episcanpy_preprocess/episcanpy_preprocess/0.3.2+galaxy1 |
| 7 | scATAC-seq Preprocessing | toolshed.g2.bx.psu.edu/repos/iuc/episcanpy_preprocess/episcanpy_preprocess/0.3.2+galaxy1 |
| 8 | scATAC-seq Preprocessing | toolshed.g2.bx.psu.edu/repos/iuc/episcanpy_preprocess/episcanpy_preprocess/0.3.2+galaxy1 |
| 9 | scATAC-seq Preprocessing | toolshed.g2.bx.psu.edu/repos/iuc/episcanpy_preprocess/episcanpy_preprocess/0.3.2+galaxy1 |
| 10 | scATAC-seq Preprocessing | toolshed.g2.bx.psu.edu/repos/iuc/episcanpy_preprocess/episcanpy_preprocess/0.3.2+galaxy1 |
| 11 | scATAC-seq Preprocessing | toolshed.g2.bx.psu.edu/repos/iuc/episcanpy_preprocess/episcanpy_preprocess/0.3.2+galaxy1 |
| 12 | Inspect AnnData | toolshed.g2.bx.psu.edu/repos/iuc/anndata_inspect/anndata_inspect/0.10.9+galaxy1 |
| 13 | Scanpy plot | toolshed.g2.bx.psu.edu/repos/iuc/scanpy_plot/scanpy_plot/1.10.2+galaxy2 |
Outputs
| ID | Name | Description | Type |
|---|---|---|---|
| Filtered Anndata | Filtered Anndata | n/a |
|
| Anndata info | Anndata info | n/a |
|
| out_png | out_png | n/a |
|
Version History
Creators and SubmitterCreators
Not specifiedSubmitter
Discussion Channel
Activity
Views: 2424 Downloads: 391 Runs: 0
Created: 2nd Jun 2025 at 10:56
Last updated: 20th Oct 2025 at 14:14
Tags
AttributionsNone
Visit source
Run on Galaxy
master
1.0